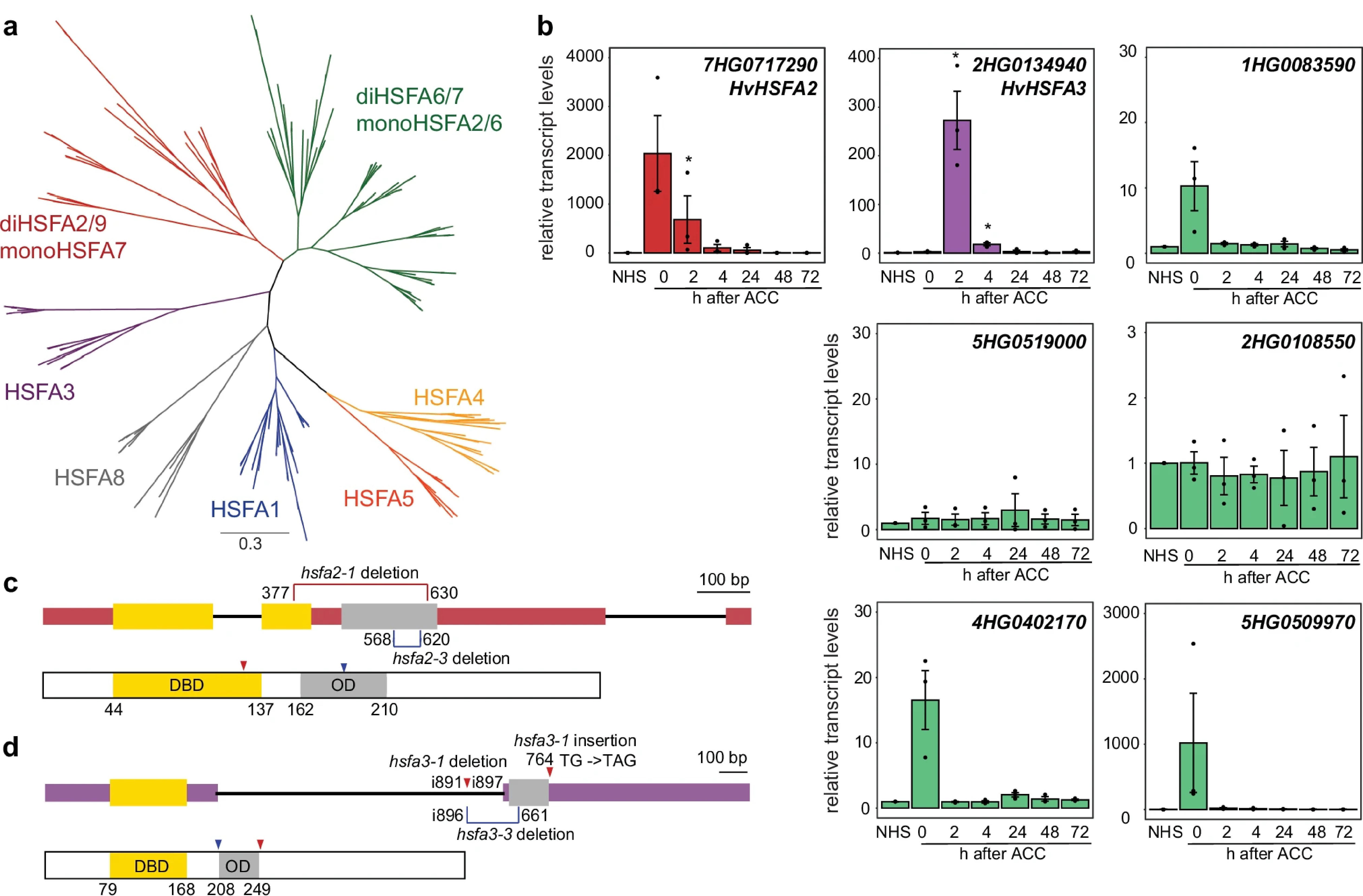
Pratx, L., Dakhiya, Y., Nissen, R., Purushotham, P., Hoffie, I., Kumlehn, J., Kappel, C., & Bäurle, I. (2025).
Conserved heat shock factors HvHSFA2 and HvHSFA3 control barley heat stress memory through diverged mechanisms
Nature Communications, 16(1), 10411. https://doi.org/10.1038/s41467-025-66651-6
Climate change requires optimizing stress responses in crops. Priming and memory of heat stress (HS) allow plants to improve their tolerance against high temperatures. Here, we investigate HS memory in cultivated barley (Hordeum vulgare) to assess whether the mechanisms underlying priming by and memory of HS are conserved in monocots. Mutation of barley HvHSFA2 and HvHSFA3 reduced HS memory. This correlated with altered transcriptional responses of heat-induced genes in the mutants after recurrent HS. Conversely, overexpression of HvHSFA2 increases HS tolerance with no penalty on productivity. While the biological role of HSFA2 and HSFA3 is conserved, their mechanistic functions appear to have diverged; both factors are globally required to boost induction of HS-responsive genes after recurrent HS. In summary, barley HS memory depends on the highly conserved HvHSFA2 and HvHSFA3, however, the underlying transcriptional wiring is different. Our findings provide a tangible route to improve HS tolerance in temperate cereals.
Zhao, J., Shi, D., Kaeufer, K., Song, C., Both, D., Thier, A. L., Cao, H., Lassen, L., Xu, X., Hamamura, Y., Luzzietti, L., Bennett, T., Kaufmann, K., & Greb, T. (2025).
Strigolactones optimise plant water usage by modulating vessel formation
Nature Communications, 16(1), 3854. https://doi.org/10.1038/s41467-025-59072-y
Wood formation is crucial for plant growth, enabling water and nutrient transport through vessel elements, derived from cambium stem cells (CSCs). CSCs produce vascular cell types in a bidirectional manner, but their regulation and cell fate trajectories remain unclear. Here, using single-cell transcriptome analysis in Arabidopsis thaliana, we reveal that the strigolactone (SL) signalling pathway negatively regulates vessel element formation, impacting plant water usage. While SL signalling is generally active in differentiating vascular tissues, it is low in developing vessels and CSCs, where it modulates cell fate decisions and drought response. SL-dependent changes in vessel element formation directly affect transpiration rates via stomata, underscoring the importance of vascular tissue composition in water balance. Our findings demonstrate the role of structural alignment in water-transport tissues under unstable water conditions, offering insights for enhancing drought resistance in plants through long-term modulation of vascular development.
Fettke, J., & Fernie, A. R. (2025).
Do storage reserves contribute to plant phenotypic plasticity?
Trends in Plant Science, 30(4), 364–372. https://doi.org/10.1016/j.tplants.2024.10.017
The widespread colonization of diverse habitats by plants is attributed to their ability to adapt to changing environments through environmental phenotypic plasticity. This flexibility, particularly in carbon turnover, allows plants to adjust their physiology and development. Plants store carbon reserves as a metabolic strategy to overcome adversity, with a variety of isozymes evolving to enhance metabolic plasticity. Among these isoforms, some with entirely new functions have emerged, involved in novel metabolic pathways for carbon storage. Here, we discuss the role of these carbon stores, their impact on plant plasticity, methods by which such metabolic plasticity can be analyzed, and evolutionary aspects that have led to well-characterized as well as less well-known molecular mechanisms underlying carbon storage.
Correa Córdoba, S., Burgos, A., Cuadros-Inostroza, Á., Xu, K., Brotman, Y., & Nikoloski, Z. (2025).
A data-integrative modeling approach accurately characterizes the effects of mutations on Arabidopsis lipid metabolism.
Plant Physiology, 197(2), kiae615. https://doi.org/10.1093/plphys/kiae615
Collections of insertional mutants have been instrumental for characterizing the functional relevance of genes in different model organisms, including Arabidopsis (Arabidopsis thaliana). However, mutations may often result in subtle phenotypes, rendering it difficult to pinpoint the function of a knocked-out gene. Here, we present a data-integrative modeling approach that enables predicting the effects of mutations on metabolic traits and plant growth. To test the approach, we gathered lipidomics data and physiological read-outs for a set of 64 Arabidopsis lines with mutations in lipid metabolism. Use of flux sums as a proxy for metabolite concentrations allowed us to integrate the relative abundance of lipids and facilitated accurate predictions of growth and biochemical phenotype in approximately 73% and 76% of the mutants, respectively, for which phenotypic data were available. Likewise, we showed that this approach can pinpoint alterations in metabolic pathways related to silent mutations. Therefore, our study paves the way for coupling model-driven characterization of mutant lines from different mutagenesis approaches with metabolomic technologies, as well as for validating knowledge structured in large-scale metabolic networks of plants and other species.
Alseekh, S., Klemmer, A., Yan, J., Guo, T., & Fernie, A. R. (2025).
Embracing plant plasticity or robustness as a means of ensuring food security
Nature Communications, 16, 461. https://doi.org/10.1038/s41467-025-55872-4
The dual challenges of global population explosion and environmental deterioration represent major hurdles for 21st Century agriculture culminating in an unprecedented demand for food security. In this Review, we revisit historical concepts of plasticity and canalization before integrating them with contemporary studies of genotype-environment interactions (G×E) that are currently being carried out at the genome-wide level. In doing so we address both fundamental questions regarding G×E and potential strategies to best secure yields in both current and future climate scenarios.




